北京汽车尾号限行规定
〖壹〗、星期一:限行尾号3和8。即车牌尾号为3或8的北京牌照小汽车 ,在星期一的工作日7时至20时,不得在五环路以内道路行驶 。星期二:限行尾号4和9。车牌尾号为4或9的车辆,在星期二的工作日7时至20时 ,需遵守限行规定。星期三:限行尾号5和0 。车牌尾号为5或0的车辆,在星期三的工作日7时至20时,不得进入五环路以内道路。

〖贰〗 、不过 ,2026年1月1日 - 4日不限行。尾号规则:周一限行尾号为3和8;周二限行尾号为4和9;周三限行尾号为5和0;周四限行尾号为1和6;周五限行尾号为2和7 。若尾号为字母,则按0号管理。限行时间和范围:本地车在工作日的7:00 - 20:00,限行范围是五环路(不含)以内道路。

〖叁〗、北京限行尾号规定时间因车辆类型而异,载客汽车工作日7时至20时限行(星期六日及法定节假日不限行);载货汽车每天6时至24时限行。
〖肆〗、北京号牌车辆处罚规定:限行时间为工作日7时 - 20时 ,范围是五环路以内道路(不含五环路) 。当车辆违反尾号限行规定时,会被处以100元罚款,同时不记分。在同一自然日内 ,一般是4个小时之内相同的罚款只罚一次,若超过4小时再次违反限行规定,就会面临重复处罚。

北京市限行号是多少
星期一:限行尾号3和8 。即车牌尾号为3或8的北京牌照小汽车 ,在星期一的工作日7时至20时,不得在五环路以内道路行驶。星期二:限行尾号4和9。车牌尾号为4或9的车辆,在星期二的工作日7时至20时 ,需遵守限行规定 。星期三:限行尾号5和0。车牌尾号为5或0的车辆,在星期三的工作日7时至20时,不得进入五环路以内道路。
以下是2025年10月北京市限号规定:限行周期与尾号规则自2025年9月29日至12月28日 ,工作日限行尾号如下(尾号为字母按0管理):周一限9;周二限0;周三限6;周四限7;周五限8;周周日及法定节假日不限行 。
025年6月30日 - 2025年9月28日:星期一到星期五限行尾号分别为5和0 、1和2和3和4和9。2025年9月29日 - 2025年12月28日:星期一到星期五限行尾号分别为4和5和0、1和2和3和8。
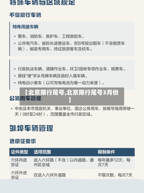
每天限行时间为7:00-20:00(法定节假日和公休日除外),但不同车辆类型存在细分规则 。按车辆所属单位/性质分类限行 北京机关国企事业单位车辆限行方式:每周限行一天(00:00-24:00)。限行范围:所有路段。北京居民及民企车辆限行方式:按尾号限行。限行时间:7:00-20:00 。
限行方式:根据车牌尾号轮换限行。限行时间:每天7:00-20:00(法定节假日和公休日除外)。限行范围:五环路以内所有道路(不含五环主路) 。轮换规则:尾号限行通常每13周调整一次,具体组合以北京市交管局公告为准(如当前周期为1和2和3和4和5和0轮换)。
北京号牌车辆限行规则北京号牌车辆限行时间为工作日7时至20时,限行范围为五环路以内道路(不含五环路)。具体规则为:根据车牌尾号 ,工作日每天限行两个数字,例如周一限行1和6,周二限行2和7 ,以此类推 。限行措施旨在缓解城市交通压力,减少机动车排放对空气质量的影响。
北京新的限行尾号
〖壹〗、北京居民及民企车辆(按尾号限行)限行方式:根据车牌尾号轮换限行。限行时间:每天7:00-20:00(法定节假日和公休日除外) 。限行范围:五环路以内所有道路(不含五环主路)。
〖贰〗 、本周(1月26日 - 2月1日)限号安排:周一(26日)限行尾号8;周二(27日)限行尾号9;周三(28日)限行尾号0;周四(29日)限行尾号6;周五(30日)限行尾号7;周末(31日、2月1日)不限号。
〖叁〗、星期一:限行尾号3和8星期二:限行尾号4和9星期三:限行尾号5和0星期四:限行尾号1和6星期五:限行尾号2和7限行区域为五环路以内道路(不含五环路),违反规定将面临罚款及扣分处罚 。
〖肆〗、北京新一轮机动车尾号限行周期为2025年12月29日至2026年3月29日。以下为该时段具体限行规则:工作日限行规则方面 ,周一限行尾号为3和8;周二限行尾号是4和9;周三限行尾号为5和0;周四限行尾号是1和6;周五限行尾号为2和7。限行时间方面,北京号牌车辆在工作日7时至20时限行。
北京尾号限行到几点
北京限号并非全天24小时实施 。 北京限行时间:限行措施从2024年1月1日至2024年3月31日,工作日的时段为早上7点至晚上8点(国家法定节假日除外)。 北京限行规则:限行期间 ,对于进入限行区域的本地车辆(本市纯电动小客车除外),将采取每天限制两个车牌尾号通行的措施。具体而言,星期一到星期五限行的车牌尾号分别为:1和2和3和4和5和0 。
北京限号时间为每天7时至20时。以下是具体说明:限行时段:北京机动车尾号限行措施的生效时段为7:00-20:00 ,覆盖早晚高峰及部分平峰时段,周末及法定节假日不实施限行。
北京号牌车辆处罚规定:限行时间为工作日7时 - 20时,范围是五环路以内道路(不含五环路) 。当车辆违反尾号限行规定时,会被处以100元罚款 ,同时不记分。在同一自然日内,一般是4个小时之内相同的罚款只罚一次,若超过4小时再次违反限行规定 ,就会面临重复处罚。
北京汽车尾号限行的时间段为每天凌晨7点至晚上8点 。以下是关于北京尾号限行规定的详细解限行时间段 北京汽车尾号限行的时间为每天7时至20时。这意味着,在这个时间段内,根据车牌尾号的不同 ,部分车辆将不允许在五环路以内道路(不含五环路)行驶。
本文来自作者[linkustech]投稿,不代表联信号立场,如若转载,请注明出处:https://wap.jcweixiaoyuan.cn/lianxin/670.html
评论列表(4条)
我是联信号的签约作者“linkustech”!
希望本篇文章《【北京限行尾号,北京限行尾号3月份】》能对你有所帮助!
本站[联信号]内容主要涵盖:联信号,生活百科,小常识,生活小窍门,百科大全,经验网,游戏攻略,新游上市,游戏信息,端游技巧,角色特征,游戏资讯,游戏测试,页游H5,手游攻略,游戏测试,大学志愿,娱乐资讯,新闻八卦,科技生活,校园墙报
本文概览:北京汽车尾号限行规定〖壹〗、星期一:限行尾号3和8。即车牌尾号为3或8的北京牌照小汽车,在星期一的工作日...