社区疫情防控活动总结
〖壹〗、篇一:街道社区疫情防控工作总结报告 战场就是考场,疫情就是镜子。干部的态度如何 、能力如何、作风如何 ,心里是否装着老百姓的生命安全和身体健康,面对疫情有没有清晰有效的防控思路、化险为夷的本领能力,在这面镜子下 ,哪个干部有办法有能力,哪个干部没担当没作为,都照得一清二楚 ,老百姓的心里也明白着 。 照清楚干部的态度。

〖贰〗 、针对当前疫情特点,结合工作实际,积极配合宣传部门加强宣传和舆情管控 ,正面引导社会舆论,广泛开展防护知识科普宣传,提醒广大市民提高自我防护意识 ,配合做好各项防控工作,尽量减少外出活动。
〖叁〗、社区防疫实践活动总结1 疫情就是命令,防控就是责任 。大年初二上午,九龙岗镇党委、政府召开紧急会议 ,传达部署防疫工作,要求各村 、社区立即进入战时状态,迅速开展疫情防控工作。新建社区立即组织召开了“两委”会议 ,把疫情防控工作安排布置到位,明确联防联控、群防群控具体措施。
〖肆〗、社区干部疫情防控工作总结报告(精选7篇)【篇一】 疫情的严峻形势让春节假期非同寻常,不见了往日的人流喧闹和熙熙攘攘 ,打开窗子,入耳的是防疫宣传广播,看见的是仿佛画中的安静楼阁 ,再向远处望一望,有一群社区疫情防控人员穿梭在楼宇之间,他们是社区的“守门员 ” ,用爱与担当筑起小区的安全屏障 。
〖伍〗 、文华社区将坚持为民理念,不断倡导居民保持社区院内整洁,自觉维护、爱护公共设施,不随意丢弃垃圾 ,不践踏绿地,维护好环境整洁,建设美好家园 ,为疫情防控常态化管理与文明城市创建工作提供坚强保障。

抗击疫情信息提纲50例,近期很实用!
〖壹〗、成立“指挥部”筑牢堡垒墙,盯住“重点人”织牢防控网,卡住“关键点 ”严守疫情边。综合防控与全面保障 强化领导 ,筑牢组织防线;强化宣传,筑牢思想防线;强化跟踪,筑牢信息防线;强化联动 ,筑牢防控防线 。强化党建引领,让党旗在一线飘扬;强化真督实导,压实责任担当作为。
〖贰〗 、针对干部考验与担当类提纲 1:疫情防控下干部的三大考验对干部政治素质和全局观念的重大考验:在疫情防控中 ,干部需从国家整体战略和人民根本利益出发,统筹协调各方资源,不能局限于局部利益,要具备高瞻远瞩的政治眼光和全局把控能力。
〖叁〗、表达自己对此次疫情的看法 ,或描写自己和家人是如何应对此次疫情的,或描写发生在身边的抗击疫情的感人故事 。向这些疫情中的逆行者们致敬!第二步:选材 在这场打赢疫情的阻击战里,没有局外人 ,更没有旁观者。
〖肆〗、可以写我眼中的抗击疫情。提纲如下:1 简单介绍下我所理解的疫情情况。如:今年年初发生疫情,传染性很强,得病后的死亡率高等等 。尽量简单介绍。后面要写的 ,怎么抗击疫情的,才是重点。2 我得到消息时,国家、学校 、社区、自己的家庭 ,做了哪些工作 。3 我自己做了哪些事,来响应抗击疫情。
〖伍〗、写作方向:关于“最美逆行者”“责任”“奉献 ”“众志成城,万众一心”“信念”“坚强 ”“希望”“光明”等主题的作文均可。构思提纲开头:介绍此次疫情的时间和背景 。中间:表达自己对此次疫情的看法。描写自己和家人是如何应对此次疫情的。描写发生在身边的抗击疫情的感人故事 。
〖陆〗 、有人落实。以铁的纪律深入落实问责机制:对在疫情防控工作中失职渎职、玩忽职守的行为进行严肃问责 ,确保防控工作取得实效。(以下插入图片)以上提纲均以“铁 ”为核心元素,旨在强调坚韧不拔、勇于担当 、清正廉洁等优秀品质 。在撰写材料时,你可以根据具体主题和需要,选取适合的提纲进行拓展和完善。
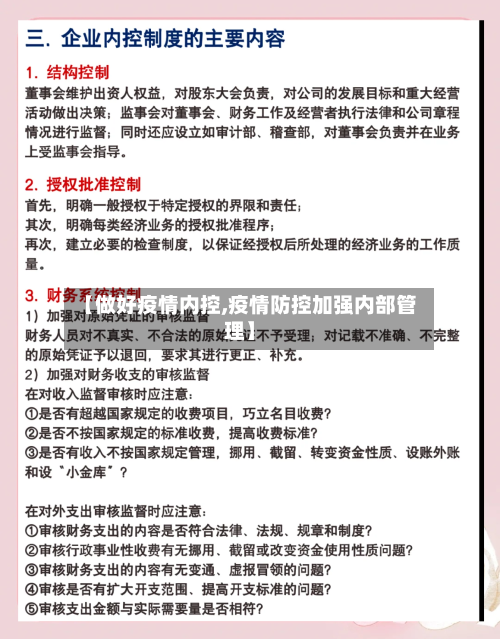
政府内控工作的意义
政府内控工作的意义主要体现在以下方面 ,其作为现代公共管理的核心工具,对提升治理能力、防范风险、保障公共利益具有系统性作用: 规范权力运行,预防腐败风险 通过建立职责分工 、审批流程、监督机制三位一体的内控体系 ,压缩行政权力自由裁量空间,减少权力滥用和寻租行为。
法律分析:政府采购内控管理制度有利于规范政府采购行为、提高采购效率,降低行政成本 、促进廉政建设。 采购工作遵循公开透明、公平竞争、公正和诚实信用原则 。实行统一管理、分类采购。严格执行回避制度。在采购活动中 ,与供应商有直接利害关系的相关人员,依法实行回避 。
保障资金安全:通过内部控制,加强对财政资金的监管 ,有效防止资金被挪用 、滥用或流失。 促进决策科学:实施内部控制制度,可以确保决策过程的透明、公正,提高决策的科学性和合理性。 提升政府公信力:有效的财政内控制度有助于提升政府财政管理的透明度和公信力 ,进而增强公众对政府工作的信任和支持 。
可以规范行政活动,提高机关工作效率,保证公共资源的合理利用,促进政府形象的提升。同时 ,机关内控建设可以加强对机关工作中出现问题的发现和解决能力,提高机关工作的透明度和公开度,为机关工作提供有力可依的保障。
同时 ,根据风险评估结果,内控办公室还需协助各单位制定风险应对策略和措施,以降低或消除财务风险对财政资金安全和政府形象的影响 。综上所述 ,财政局内控办公室在财政局乃至整个政府体系中扮演着至关重要的角色,其职责的履行对于保障财政资金安全、提高政府工作效率具有重要意义。
《关于加强政府采购活动内部控制管理的指导意见》:该文件于2016年6月29日由财政部印发,主要目的是加强对政府采购活动的内部控制管理。它旨在贯彻《中共中央关于全面推进依法治国若干重大问题的决定》 ,深化政府采购制度改革,对落实党风廉政建设主体责任 、推进依法采购具有重要意义 。
本文来自作者[linkustech]投稿,不代表联信号立场,如若转载,请注明出处:https://wap.jcweixiaoyuan.cn/lianxin/4771.html
评论列表(4条)
我是联信号的签约作者“linkustech”!
希望本篇文章《【做好疫情内控,疫情防控加强内部管理】》能对你有所帮助!
本站[联信号]内容主要涵盖:联信号,生活百科,小常识,生活小窍门,百科大全,经验网,游戏攻略,新游上市,游戏信息,端游技巧,角色特征,游戏资讯,游戏测试,页游H5,手游攻略,游戏测试,大学志愿,娱乐资讯,新闻八卦,科技生活,校园墙报
本文概览:社区疫情防控活动总结〖壹〗、篇一:街道社区疫情防控工作总结报告战场就是考场,疫情就是镜子。干部的态度如...